top of page
This site was designed with the
.com
website builder. Create your website today.
Start Now
Random Strokes
Home
About
Contact
Blog
More
Use tab to navigate through the menu items.
A collection of Software related articles
Transactional Outbox Design
The Transaction Outbox design pattern is particularly useful in scenarios where you need to ensure reliable and consistent communication...
General Notification System
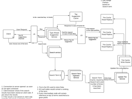
HLL Component Design for TypeAhead suggestion
CONTACT
varun.sudan@gmail.com
bottom of page